科室动态
山东第一医科大学附属省立医院2025年度住院医师规范化培训检验医学科专业基地招生啦!
一、医院简介
山东第一医科大学附属省立医院(山东省立医院)坐落于济南,是一所集医疗、科研、教学于一体的现代化三级甲等综合性医院。医院作为山东第一医科大学直属附属医院及首批国家级住院医师规范化培训(以下简称“住培”)基地,师资力量雄厚,现有博士研究生导师79人、硕士研究生导师501人、住培指导医师960人、责任导师668人。
临床医学检验部作为临床诊断的重要支撑,共有职工200余人。下设临床基础检验科、临床微生物检验科、临床生化检验科、临床免疫检验科、临床细胞分子遗传学检验科、临床急诊检验科6个科室,并设有分子诊断和临床质谱检验2个特色亚专业。拥有国际一流的现代化检测设备,可检验近千种项目,其中大型检验流水线4条,实现5000样本/小时的处理速度,专用检测仪器450余台,辅助设备800余台,总价值约6亿元。
临床医学检验部先后在省内率先开展多项检验项目,是山东省医药卫生重点实验室、山东省临床检验中心主委单位、国家首批“高通量基因测序技术临床应用试点单位”、全国细菌耐药监测网山东省耐药监测中心、全国真菌病监测网省级中心、国家感染性疾病临床医学研究中心临床微生物工作站、国家突发中毒事件卫生应急移动处置中心毒物化学分析实验室等。细胞学打造了细胞形态学、免疫学、遗传学及分子生物学四个平台,与WHO造血与淋巴组织肿瘤MICM诊断标准全面接轨,每年培训进修人员100余名,为临床及病患提供了有力帮助。临床质谱中心现有各类质谱仪9台、已开展临床质谱检测项目300余种,其中毒物化学分析实验室是依托国家突发中毒事件卫生应急移动处置中心(山东)的国家级平台,目前可以对常见重金属、农药、鼠药、生物碱、镇静安眠类精神药物等常见毒物和滥用药物进行检测。



二、住培工作与院校教育
2006年,省立医院临床医学检验部首批获得卫生部检验医学科住院医师规范化培训基地资格,2022年,被山东省卫生健康委员会评为住院医师规范化培训专业基地第一梯队。临床医学检验部作为山东省首批检验医学科住培临床实践能力结业考核考点,多次承担全省考核质控与考务工作。科室现有职工200余人,其中住培责任导师和指导教师15人,师资队伍建设成熟,素质过硬;带教模式灵活多样,教学成果优异。截至2025年6月,检验医学科专业基地已成功培训住培学员近百人,现有在培学员10余人。
临床医学检验部同时承担山东第一医科大学本科、硕士教学任务,是临床检验诊断学博士和硕士学位授予点。近年来,科室先后获国家自然基金10余项,发表SCI收录论文100余篇,省部级课题40余项。科室拥有博士生导师2人,硕士生导师14人。现有在读博士生5人、硕士生20余人,截至2025年6月已培养研究生70余人。




省立医院检验医学科专业基地
诚挚欢迎您的到来!
三、检验医学科
住培招生条件及录取程序
须满足以下条件(具体以省卫健委发布的正式通知为准):
1. 社会化住院医师:拟从事临床医疗工作的高等院校临床医学本科及以上学历毕业生。
2. 单位委培住院医师:临床医学专业本科及以上学历,已从事临床医疗工作,需要接受培训的人员。
3. 身体及心理素质良好,能够完成培训规定的各项内容。
4. 港澳台居民和外籍人士报考的附加报名条件(符合以下任意一项即可):
(1)已考取中国内地医师资格证书。
(2)在中国内地大学取得全日制本科医学学历。
检验医学住培接受报考的专业范围:
本科生:临床医学、医学检验(医学类)。
研究生:临床检验诊断学、内科学、医学生物化学与分子生物学、医学免疫学、病原生物学。
住院医师规范化培训年限:一般为3年。
招生录取程序:
请关注山东省卫生健康委员会医疗管理服务中心官网(网址:https://www.sdygzx.cn),根据上面公布的线上报名、资格审核、考核录取、公示报到等程序进行。
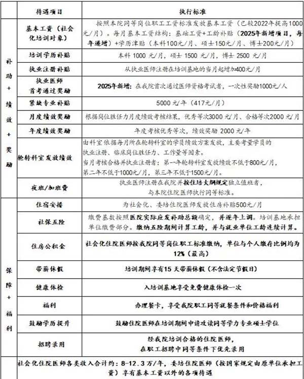
四、住陪期间待遇
住培期间待遇在山东省同类专业基地内居于较高水平,医院住院医师待遇执行标准详见下图。

考勤补贴政策:
社会化学员在检验医学科专业基地轮转时,除医院及国家发放的基本绩效和奖励外,按照科室规定发放考勤补贴,详见下表(考勤补贴政策详请咨询临床医学检验部)

医院补贴政策详见山东第一医科大学附属省立医院(山东省立医院)招生简章。
五、联系方式
投简历邮箱:
luanfang2004@126.com
联系方式:
0531-68779513(法定工作日联系)
联系人:
栾老师、宗老师

