部门动态
速关注!山东第一医科大学附属省立医院2025年度住院医师规范化培训招生啦!
一、医院简介
山东第一医科大学附属省立医院(山东省立医院)坐落在山东济南,历经百年风雨,发展成集医疗、科研、教学、预防、保健、指导基层为一体的省内功能齐全、医疗服务能力强的现代化综合三级甲等医院。医院现有中心院区和奥体院区两个院区,职工7282人,编制床位4389张。
医院历史悠久。1897年,德国天主教会创办“万国缔盟博爱恤兵会医院”是医院的雏形。数次迁址,先后更名“青岛守备军民政部铁道部济南医院”“同仁会济南医院”。1948年,济南解放后,医院被我党领导的华东国际和平医院接管,挂山东省立医院、华东国际和平医院两块牌子。1953年,山东省人民政府发文,山东省立医院改名为“山东省立第一医院”。1984年,根据山东省卫生厅通知,正式启用“山东省立医院”。2007年,建院110周年之际,“山东省立医院集团”挂牌,在国内率先探索走集团化发展的道路。2019年,山东第一医科大学附属省立医院揭牌,医院迈出了高质量跨越式发展的新步伐。
学科综合实力雄厚。医院以国家重大需求和人民生命健康需求为导向,现有49个学科学术体系,妇科、产科、内分泌代谢病科等国家临床重点专科17个,省级临床重点专科25个,省级临床精品特色专科7个,省级医疗质量控制中心22个。入选国家区域医疗中心输出医院,依托我院的山东省立医院菏泽医院和山东省立医院泸州医院双双获批国家区域医疗中心项目,在省内尚属首例。
医疗服务能力全省领先。2024年,全院门急诊量501.46万人次,出院患者24.58万人次,手术及治疗性操作23.64万台次,四级手术占比35.62%,微创手术占比 25.02%。建立医联体、专科联盟管理体系和考核机制,医联体成员单位87家,专科联盟54个。持续调整收治病种结构,提升疑难危重疾病诊疗水平,CMI为1.29。
坚持人才是第一资源。医院全面实施人才强院战略,拥有院士工作站3个,双聘院士8人,国务院政府特殊津贴人员58人,国家杰出医师1人,国家杰出青年科学基金1人,国家优秀青年科学基金4人,长江学者奖励计划青年学者1人,千人计划青年专家1人,国家高层次人才特殊支持计划青年拔尖人才2人、省部级突出贡献专家25人;“泰山学者”攀登计划专家3人,“泰山学者”特聘专家27人,“泰山学者”青年专家65人。
科研创新实力显著提升。医院科技量值排名自2017年的第71位持续提升至2023年的第39位,其中最好排名到全国第32位,4个学科进入全国前20,放射学位列全国第6,内分泌与代谢病学第10,儿科学第16,护理学第19。科创平台支撑坚强有力,现有省部级科创平台31个。近三年,国家自然科学基金连续年立项超过50项。2024年省自然基金立项175项,取得新的历史性突破。
教育教学质量持续加强。医院现为山东第一医科大学(山东省医学科学院)直属附属医院,本科临床实践教学基地、研究生培养单位,国家首批住院医师规范化培训(简称“住培”)基地(西医)、国家首批专科医师规范化培训(简称“专培”)制度试点基地,拥有30个住培专业基地、10个专培基地(全国数量最多)、4个国家住培重点专业基地。医院注重师资队伍建设,实施激励与考核并举策略,打造了一支教学意识强、教学本领硬的教学团队,其中668名责任导师,960名指导医师。2025年度具有山一大博士招生资格导师79人,硕士招生资格导师501人。医院至今已累计招收各类住院医师4773人,培养合格住院医师3370人。其中150多人获得国家或省级荣誉,并在各级技能竞赛中频传捷报。医院连续11年承办41期全省住培师资培训班,为全省培训了4150余名住培骨干师资。连续3年在国家住培年度业务水平测试中取得优异成绩。作为首批省级考核基地,连续9年出色完成全省住培实践能力结业考核任务。近5年,荣获5项国家级住培教学荣誉、11项省级住培教学荣誉,彰显了在医学教育领域的深厚底蕴与杰出贡献。2022年全省住培基地评估获优秀等级,列为免检单位。2023-2024年,连续2年在全省培训基地综合评价中位列第一梯队第一名,基地建设发展迈上新台阶。
省立医院 - 住培专业基地
(培训专业)名录

医院严格落实“两个同等对待”,对经住培合格的本科学历临床医师,按临床医学、口腔医学硕士研究生同等对待,并将此落实到了资格审查、考试考察、薪资待遇、聘用等各个环节中。
近年来,已招聘多名我院培训合格的社会化本科学历住院医师留院工作。医院中心院区、奥体院区目前正在推进改扩建,已进入新一轮人才储备阶段,将为我院培训结业的住院医师提供更多的留院任职机会。
二、招生条件和培训年限
(一)招生条件
招收社会化住院医师或单位委培住院医师,须满足以下条件(具体以省卫健委发布的正式通知为准):
1.社会化住院医师:拟从事临床医疗工作的高等院校医学类相应专业(指临床医学类、口腔医学类)本科及以上学历毕业生(详见招生专业列表);
2.单位委培住院医师:临床医学/口腔医学专业本科及以上学历,已从事临床医疗工作,需要接受培训的人员。基层医疗卫生机构(乡镇卫生院、社区卫生服务机构)从事临床类专业岗位的人员限报全科医学专业;
3.身体及心理素质良好,能够完成培训规定的各项内容。
港澳台居民和外籍人士报考我院的附加报名条件(符合以下任意一项):
1.在中国内地大学取得全日制本科医学学历;
2.已考取中国内地医师资格证书。
省立医院住培招生专业列表

(二)培训年限
培训年限一般为 3 年。专业型硕士/博士研究生提供相关学历证明,或曾在其他国家住培基地轮转培训满1年且提供相应证明者,或符合以下减免条件者,可在入培报到后申请参加减免考核(含理论和技能考核),通过考核者可减免相应的培训年限。
省立医院 - 2025年
住培培训年限减免政策

三、招生录取程序
招收工作按照山东省卫生科技与人才发展中心官网(网址:http://www.sdwskjrc.cn/)的线上报名、资格审核、考核录取、公示报到等程序进行。
理论考核,除报考口腔相关专业的考试科目为“口腔医学”外,报考其他临床类培训专业的考试科目均为“临床医学综合”。
面试阶段,将采用结构化面试的方式,考核内容包含所报专业理论知识、临床思维能力、医学人文等综合素质等。
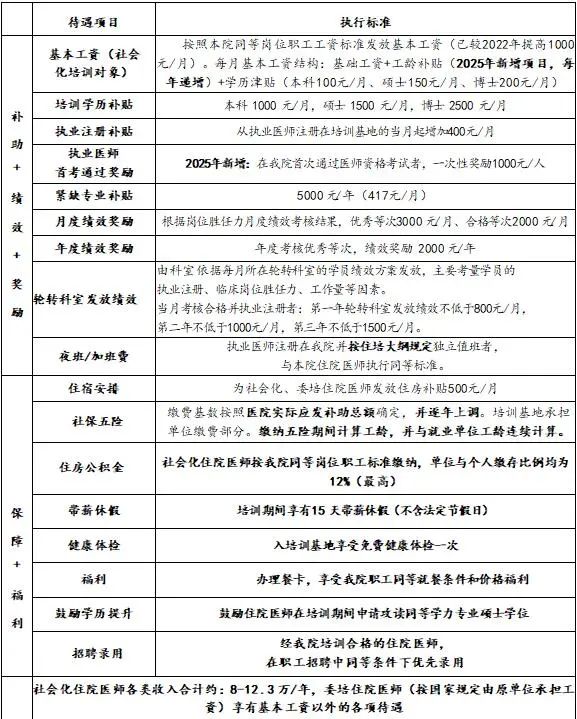
四、培训期间待遇
省立医院 - 住院医师待遇执行标准

五、招生工作联系方式
1.咨询电话:
0531-68778081,0531-68778013
咨询钉钉群二维码:

邮 箱: syjyczpb@163.com
通讯地址:济南市经五纬七路324号教学部仁和楼321室(毕业后医学教育管理办公室),邮 编:250021
2.微信公众号:
山东第一医科大学附属省立医院(山东省立医院)
官方网站:http://www.sph.com.cn/(路径1:首页下方医学教育-招生与就业;路径2:首页首行医院概况--职能部门--教学部--招生与就业)


