今天是
English
日本語
한국어
无障碍
OA系统
官方微信
扫码就医
微信视频号
网站导航
首 页
医院概况
医院简介
历史沿革
领导团队
历任负责人
院史展馆
职能部门
新闻中心
医院动态
科室快讯
通知公告
医院公告
招标公告
人员招聘
图片新闻
媒体聚焦
精彩视频
技术引领
招募患者
就医指南
预约挂号
患者服务
门诊患者须知
住院患者须知
医保患者须知
医学诊断、死亡医学证明服务指南
病历复印、查阅服务指南
《出生医学证明》办理流程
门诊便民措施
病案邮寄服务
医院位置
健康体检
健康科普
电视专栏
视频点播
科普知识
科室导航
名科名医
特色诊疗
多学科会诊
预约挂号
特色专病门诊
名科推荐
文化理念
校(院)文化
医院文化
形象理念
医患论语
医院院徽
医院院训
医院人文
职工园地
女工活动
职工风采
职工活动
院务公开
医院概况
信息公开
基础信息
资质标识
诊疗服务
行风与投诉
科普健教
便民服务
环境引导
院务公开
招标公告
招聘通知
患者服务
功能区域
进修申请
结果查询
病案复印
图书馆
远程医疗
文件下载
满意度调查问卷
您所在的位置:
首页
>>
院务公开
>>
信息公开
>>
诊疗服务
>>
正文
院务公开
医院概况
信息公开
基础信息
资质标识
诊疗服务
行风与投诉
科普健教
便民服务
环境引导
院务公开
招标公告
招聘通知
患者服务
诊疗服务
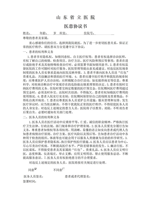
医患协议书
发布时间:2024/7/10 17:01:57
浏览次数:
字号:
+
-
14
下一篇:
病房探视时间
分享到:
友情链接 :