今天是
English
无障碍
OA系统
官方微信
扫码就医
微信视频号
网站导航
科室首页
部门职责
工作规章
部门动态
媒体报道
文件下载
您所在的位置:
首页
>>
质量控制与绩效管理办公室
>>
媒体报道
>>
正文
质量控制与绩效管理办公室
科室首页
部门职责
工作规章
部门动态
媒体报道
文件下载
媒体报道
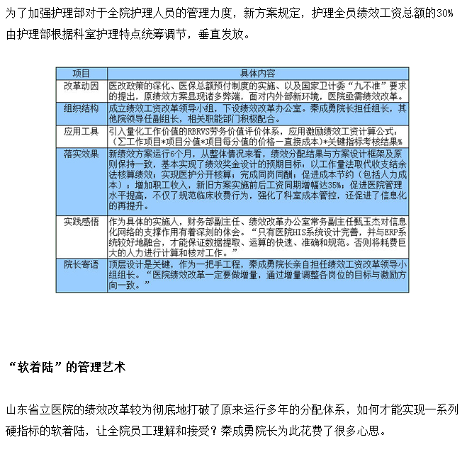
健康界 《山东省立医院绩效改革:硬指标的软着陆》
供稿:健康界
编辑:刘巍
发布时间:2015-06-03
浏览次数:
字号:
+
-
14
上一篇:
卫生经济杂志 《创新绩效工资管理 激发百年…
友情链接 :