今天是
English
无障碍
OA系统
官方微信
扫码就医
微信视频号
网站导航
科室首页
部门动态
部门职责
住培概况
政策法规
质量控制
招生与就业
文件下载
您所在的位置:
首页
>>
教育部
>>
政策法规
>>
正文
教育部
科室首页
部门动态
部门职责
住培概况
政策法规
质量控制
招生与就业
文件下载
政策法规
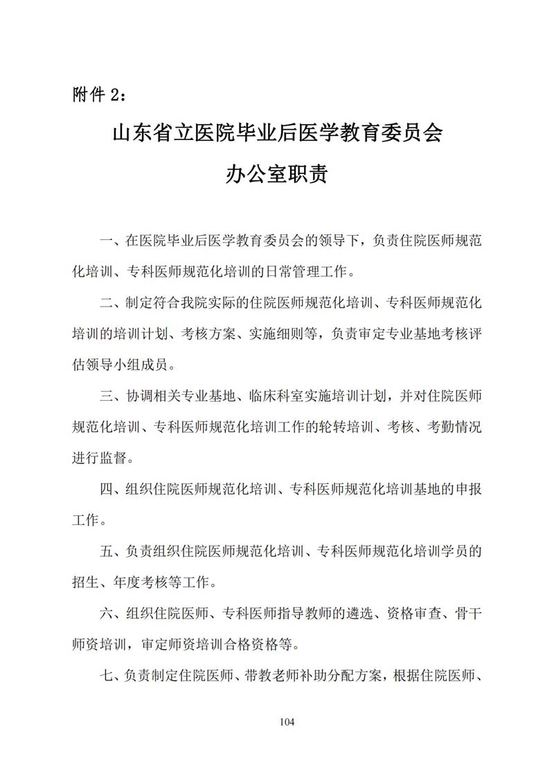
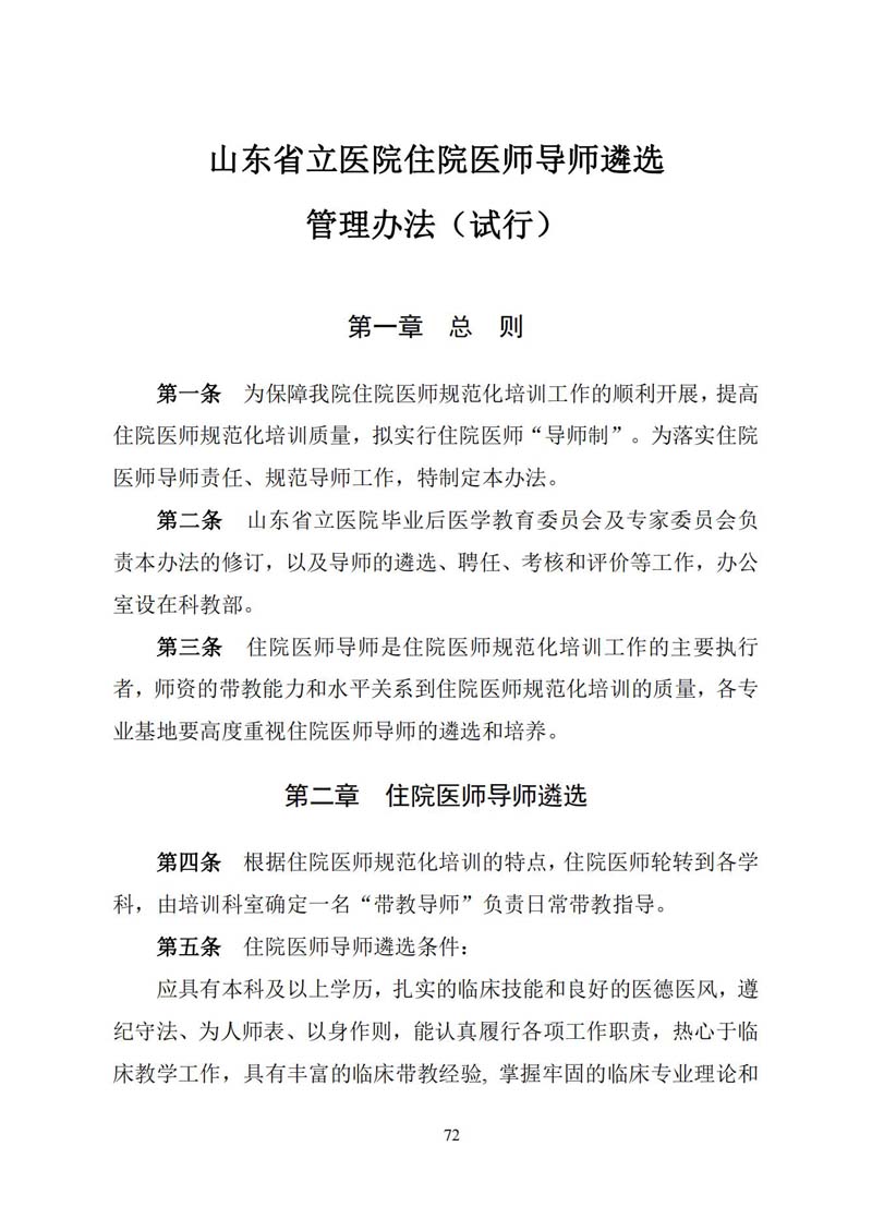
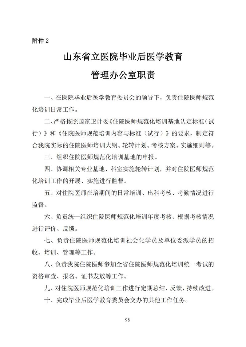
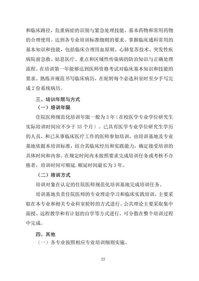
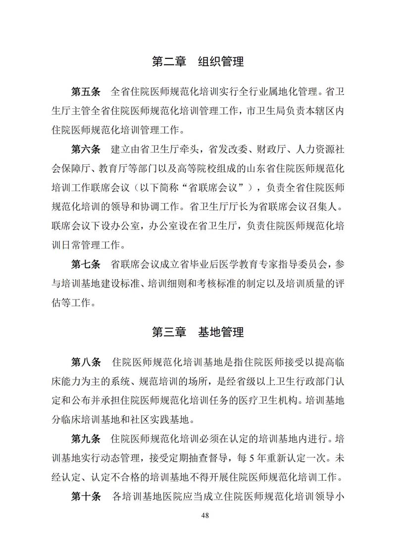
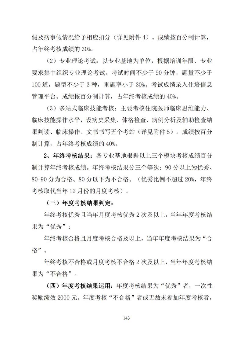
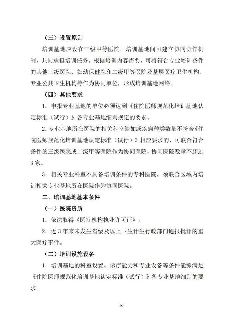
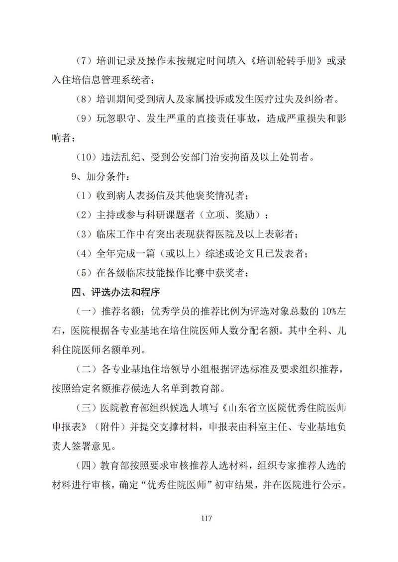
山东省立医院住院医师规范化培训制度汇编
发布时间:2023-05-30
浏览次数:
字号:
+
-
14
下一篇:
山东省住院医师规范化培训质量提升工程实施…
友情链接 :