医院动态
山东第一医科大学附属省立医院李乐平教授团队发现胃癌致癌新靶点
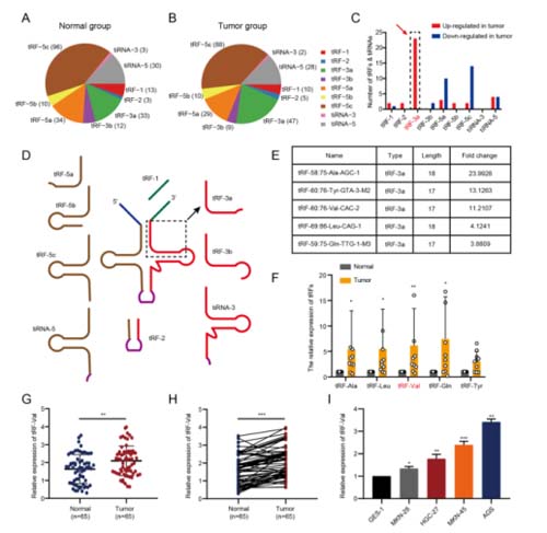
近日,山东第一医科大学附属省立医院(山东省立医院)李乐平教授团队在生物学1区Top期刊《Cell Death & Disease》(IF:8.469)上发表题为《A novel 3’tRNA-derived fragment tRF-Val promotes proliferation and inhibits apoptosis by targeting EEF1A1 in gastric cancer》的原创性研究论文。团队通过高通量测序手段首次发现并鉴定了转运RNA衍生片段tRF-3a分子在胃癌组织中的潜在致癌现象,筛选出了新候选tRF-3a致癌靶点tRF-Val并完整验证了其在胃癌中的促癌作用和分子机制。该研究完善了小非编码RNA(sncRNA)分子在肿瘤进展中的理论体系。省立医院为独立第一作者单位及通讯作者单位。

胃癌是常见的消化道恶性肿瘤之一,在世界恶性肿瘤致死率中排名第四位,在我国发病率和致死率均居前列。因其高度恶性和侵袭性的特点,患者往往死于肿瘤的终末结局,目前对于胃癌发生、进展等新分子靶点的发现研究尤为迫切和重要。
转运RNA相关衍生物(tRFs & tiRNAs)是近年发现的一类sncRNA分子,tRFs是在一定的外界压力刺激下,由一系列高度保守、有精确特异位点的切割机制控制产生的,有研究指出tRFs可以通过靶向结合RNA或蛋白质而在肿瘤、病毒感染、神经退行性疾病、炎症、代谢疾病等多种人类疾病中发挥广泛的调控作用。李乐平教授团队通过tRFs测序技术,首次明确了tRF-3a分子类型在胃癌组织中的广泛高表达性,随后通过大样本组织库验证筛选出了候选致癌tRF-3a分子tRF-Val。生物学功能研究显示tRF-Val显著促进胃癌生长并抑制凋亡,而体内实验显示tRF-Val基因沉默可以显著抑制裸鼠胃癌肿瘤的生长。随后课题团队通过tRF-Val生物素化探针体外RNA下拉实验联合质谱分析和Co-IP实验等证实tRF-Val调控EEF1A1入核并结合p53 E3泛素连接酶MDM2促进MDM2 ser166磷酸化,稳定MDM2核定位并增强MDM2对野生型p53的泛素化作用。综上所述,本研究发现并证实了3’tRNA衍生片段tRF-Val在胃癌中的致癌研究,为胃癌发生提供了新的靶点线索。
本研究得到了国家自然科学基金、泰山学者岗位、山东省重点研发计划及山东第一医科大学学术提升计划支持。



李乐平教授团队长期致力于胃癌及结直肠癌相关分子机制和临床应用研究。在基础研究领域一直致力于肿瘤发生、进展新靶点新机制的探索,包括胃癌精准免疫疗法新靶点、胃癌转移关键基因、胃癌早期诊断分子标志物、胃癌相关外泌体、胃癌相关非编码RNA和微小RNA等,相关研究成果发表在Molecular cancer、Theranostics、Cell death & disease等杂志。

