医院动态
欢迎报名!山东第一医科大学附属省立医院2022年度住院医师规范化培训招生啦!
医院简介
山东第一医科大学附属省立医院(山东省立医院)始建于1897年,迄今已有125年的历史。现有中心院区和东院两个院区,建筑面积36万平方米,开放床位3816张,职工6480人,其中卫生技术人员5714人。在国家三级公立医院绩效考核排名27位,国家监测指标等级为A+。中国医学科学院科技量值排名位列47名,所有医疗专业均进入学科排行榜全国前100。手术量排名位列全国第8位,全省第一。先后获“全国卫生系统先进集体”、“全国百佳医院”、“全国创建文明行业先进单位”、“全国改革创新医院”、“全国医药卫生系统创先争优活动先进集体”、“全国改善医疗服务示范医院”、“人文品牌医院”、“全国模范职工之家”、“全国五一劳动奖状”等荣誉称号。
医疗服务能力领跑山东。2021年,全院总诊疗438.14万人次,手术14.6万台次,出院病人21.6万人次,平均住院天数6.23天,门诊平均预约率76.82%。医院的治疗广度、难度、综合服务能力,住院手术病人疑难病例占比连续多年居全省前茅,是全省第一家挂牌“互联网医院”的公立医疗机构。
学科和人才体系完备。拥有临床医技科室139个,国家级临床重点专科11个,省级临床重点专科、省级中医药临床重点专科、省临床精品特色专科32个,临床医学研究所14个。国家百千万人才工程专家2人,国务院政府特殊津贴专家54人,泰山学者攀登计划专家4人,泰山学者特聘专家15人,泰山学者青年计划专家17人,省部级突出贡献中青年专家23人,省医学领军人才5人。
医院自1998年成为原卫生部首批试点开展住院医师规范化培训工作的医疗机构,并于2014年成为首批国家级住院医师规范化培训基地,现有30个专业基地(培训专业)。成为国家级住培基地至今,已累计招收各类住院医师3117人(其中1609人在培),已累计培养合格住院医师1508人。2017年成为首批国家级专科医师规范化培训制度试点基地,获批基地数量最全。儿科(2020年)、妇产科(2020年)、口腔全科(2021年,山东唯一)、外科(2021年,山东唯一)先后获评国家级首批住培重点专业基地,助推基地建设发展迈上新台阶。
医院 - 住培专业基地(培训专业)名录

医院拥有优秀的师资团队,实施“双导师”带教,现有住培指导医师807人,责任导师523人,其中博士研究生指导教师122人,硕士研究生指导教师408人;连续6年累计为全省10余个专业培训住培骨干师资3300余人,在2019年中国医师协会组织的国家住培年度业务水平测试中,医院综合成绩位列全国第42位,住培结业考核通过率达到98.07%;医院作为省级考核基地承担全省住培实践能力结业考核,先后获评国家级“优秀住培基地负责人”等荣誉5项、省级“优秀住培管理工作者”等荣誉4项。
医院秉承“为国家输送医学人才”的优良传统,重视对住院医师核心岗位胜任力的培养,依据考核结果给予住院医师月度、年度绩效补助,为社会化学员缴纳“五险一金”提供生活保障。经医院培训合格的住院医师就业率达到97%以上,省内多家用人单位在培训期间就与优秀住院医师确定就业意向,部分培训合格的住院医师获得留院工作机会,或就职于省内三级甲等医疗机构。为了扭转医疗卫生机构在人才使用时“重学历、轻能力”的局面,医院严格落实“两个同等对待”,对经住培合格的本科学历临床医师,按临床医学、口腔医学硕士研究生同等对待,并将此落实到了资格审查、考试考察、薪资待遇、聘用等各个环节中。医院已启动改扩建工程,目前已进入新一轮医疗人才储备阶段,未来将会为医院住培结业住院医师提供更多的应聘就业机会。
招生条件和培训年限
(一)招生条件
招收社会化住院医师或单位委培住院医师,须满足以下条件(具体以省卫健委发布的正式通知为准):
1、拟从事临床医疗工作的高等院校医学类相应专业(指临床医学类、口腔医学类)本科及以上学历毕业生(详见招生专业列表),以应届本科学历毕业生为主;
2、已从事临床医疗工作并获得执业医师资格,需要接受培训的人员;基层医疗卫生机构(乡镇卫生院、社区卫生服务机构)从事临床类专业岗位的人员限报全科医学专业,从事口腔医学专业岗位的人员限报口腔全科;
3、身体及心理素质良好,能够完成培训规定的各项工作、学习任务。
2022年医院住培招生专业列表

(二)有下列情况之一者,不予招录:
1.已取得《住院医师规范化培训合格证书》的人员。
2.被培训基地录取后无故不报到或报到后无故自行退出不满3年的人员。
3.处于培训期间的住院医师。
4.成人高等教育学历毕业生(已取得执业医师资格除外)。
5.高校统招在读全日制研究生。
6.其他不符合有关要求的人员。
(三)培训年限
培训年限一般为3年,符合以下减免条件者,可在入培报到后提交减免培训申请,资格审核通过者参加临床能力测评(含理论和技能考核),通过考核者可调整培训年限为2年,未通过者将继续维持培训年限为3年。规定年限内未能按照要求完成培训任务者将延期培训,延期时间一般不得超过3年,期间无相应补助,相关费用须由个人承担。
2022年住培培训年限减免政策

招生录取程序
招收工作按照山东省卫生健康委员会医疗管理服务中心公布的线上报名、资格审核、考核录取、公示报到等程序进行。
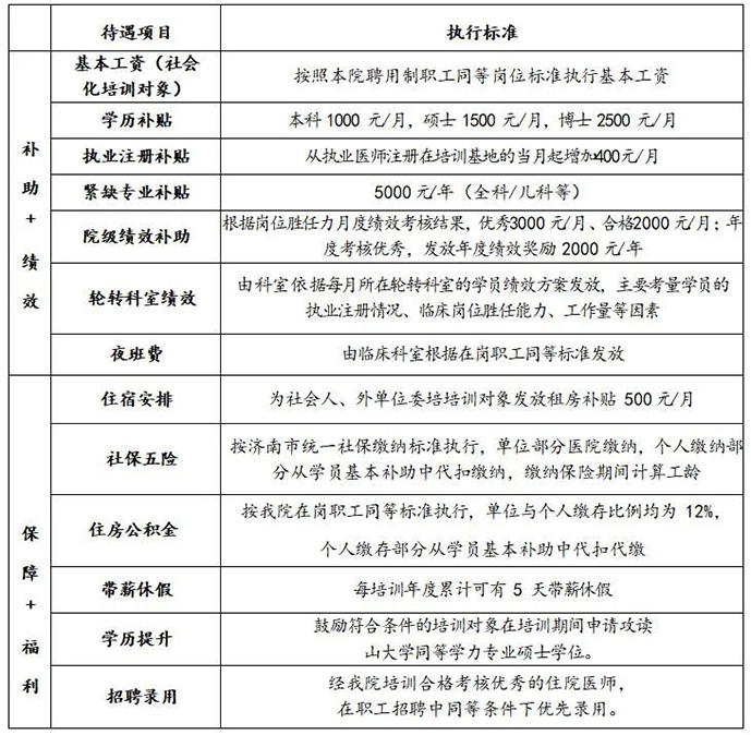
培训期间待遇
住院医师待遇执行标准

招生工作联系方式
1、咨询电话:
0531-68778081
0531-68778013
咨询钉钉群二维码:

邮 箱: syjyczpb@163.com
通讯地址:济南市经五纬七路324号教育处仁和楼住培办公室321室
邮 编:250021
2、微信公众号:
山东第一医科大学附属省立医院(山东省立医院)
官方网站:http://www.sph.com.cn/(发布招生简章及招生计划)
3、招生报名QQ群号:
1030147116
用于联络报考我院考生,实名制管理,进群验证信息“姓名-报考专业-考生本人手机号”。【快扫二维码,加入我们把~】


