健康科普
妊娠期癫痫用药
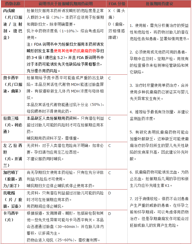
近日一篇名为“法国发现一药品副作用导致450个初生儿畸形”的报道在网上引起热议,其中涉及药物为广谱抗癫痫药丙戊酸钠(德巴金)。那么,抗癫痫药的致畸风险是否早已存在?各类抗癫痫药在说明书中对妊娠、哺乳期女性的使用又是如何规定的?我院临床药师根据药品说明书、FDA药物妊娠分级及药物药理特性对常用抗癫痫药物做出妊娠、哺乳期用药说明(附表),供大家参考。


注1:美国食品与药物管理局根据药物对胎儿的危害性将其分为以下5级
A级 :在设对照组的药物研究中,在妊娠首3个月的妇女未见到药物对胎儿产生危害的迹象(并且也没有在其后6个月具有危害性的证据),该类药物对胎儿的影响甚微。
B级 :在动物繁殖研究中(并未进行孕妇的对照研究),未见到药物对胎儿的不良影响。或在动物繁殖性研究中发现药物有副作用,但这些副作用并未在设对照的、妊娠首3个月的妇女中得到证实(也没有在其后6个月具有危害性的证据)。
C级 :动物研究证明药物对胎儿有危害性(致畸或胚胎死亡等),或尚无设对照的妊娠妇女研究,或尚未对妊娠妇女及动物进行研究。本类药物只有在权衡对孕妇的益处大于对胎儿的危害之后,方可使用。
D级 :有明确证据显示,药物对人类胎儿有危害性,但尽管如此,孕妇用药后绝对有益(例如用该药物来挽救孕妇的生命,或治疗用其他较安全的药物无效的严重疾病)。
X级 :对动物和人类的药物研究或人类用药的经验表明,药物对胎儿有危害,而且孕妇应用这类药物无益,因此禁用于妊娠或可能怀孕的患者。
注2:本表中说明书综合参考中文说明书及FDA版说明书。
附报道原文:
丙戊酸副作用被低估——导致至少425新生儿畸形
原标题:法国发现一药品副作用导致450个初生儿畸形
编译: 新欧洲 丁丁 转载自:旅法华人战报
据《巴黎人报》报道,根据周二公布的一份医学报告中,明确指出低估了一种叫“Dépakine”德巴金的抗癫痫药物给孕妇带来的副作用,而副作用带来了至少425个畸形儿。

图片来源:巴黎人报
由于在2006年至2014年出生了425-450个畸形儿,始作俑者竟是一种用来稳定情绪,抗焦虑,抗癫痫药物的副作用。健康总局干事Benoît Vallet教授和国家健康与药物安全机构(ANSM)的主任Dominique Martin共同提呈了一份报告,这些数字正是来源于这份报告,期调查结果显示药物成分中的丙戊酸钠是造成畸形儿的元凶。在此之后,他们宣布了一项行动计划,以保障使用者的安全。

图片来源:BBC
丙戊酸钠是一种化学分子的名字。但在法国市场上被熟知的是“德巴金”,由Sanofi实验室研发。Benoît Vallet教授表示这种成分也存在于其他抗癫痫的药物之中。所以这项计划包括从3月份起,必须非常明确清楚的此类药品包装盒上标明,孕妇慎用的字样。此外,一个专门指示使用此类药物人群的门户网站也将在今年年底面向患者和专家开放。

图片来源:pourquoidocteur
这个化学成分的影响被长久的低估了,Benoît Vallet教授表示自80年代后期起,在怀孕期间服用丙戊酸钠或其他治疗精神疾病药物造成初生婴儿畸形案例已被记录,在1990年末,其风险也被科学确认。然后,目前这个结果是欧洲药品管理局在2014年12月展开工作得来的,国家健康与药物安全机构(ANSM)在2015年5月把新规定告诉了医生们。Dominique Martin主任表示,最初的要求是这些药物只能由精神病医生,神经科医生和儿科医生可以有资格开处方,现在还要求病人必须知情并同意药物对孕妇有潜在危险,这包括出生缺陷的高风险和神经发育障碍(大约10%),自闭症障碍(高达30%-40%)。通过新规则,希望提醒病人注意此类药物的使用。

图片来源:midilibre
之前调查就是因为缺乏病患的资料导致了对药物副作用的低估。目前新的规定对于确认受害者非常有效。抗惊厥药物综合征患儿父母援助协会(Apesac)主席Marine Martin,6岁起患癫痫,而她怀孕时正是在服用“德巴金”,结果两个孩子都患有隐性脊柱裂(隐性椎管闭合不全中最为多见的一种),她估计在2006年至2014年间,有差不多425至450个儿童因此受害

